简体版
|
繁体版
支持IPv6
集
网站首页
应急要闻
公告公示
政府信息公开
政民互动
网上办事
专题专栏
27140195
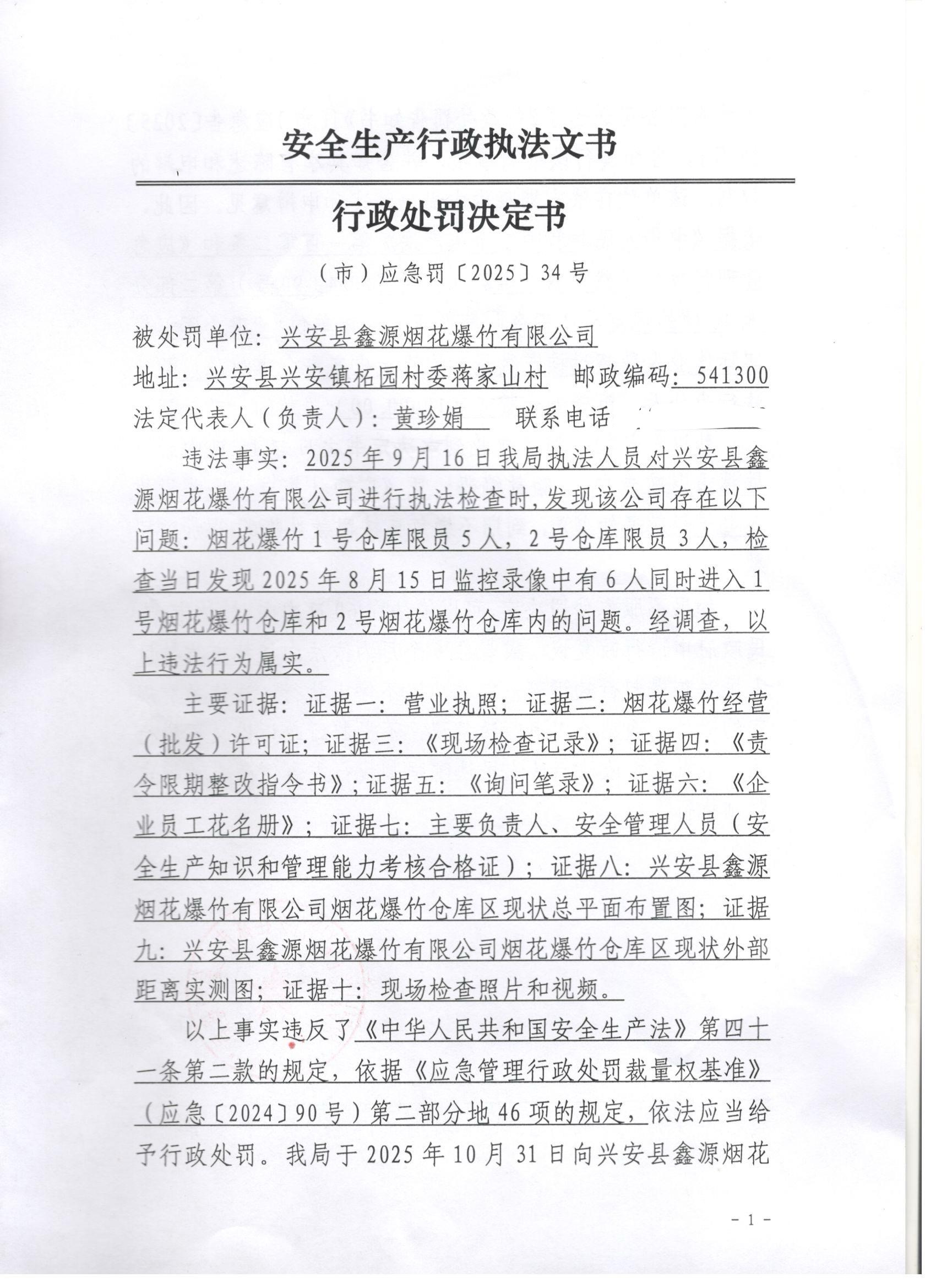
兴安县鑫源烟花爆竹有限公司行政处罚决定书
20
桂林市应急管理局
桂林市应急管理局
2025-11-11
244986
行政执法
当前位置:
首页
>
政府信息公开
>
法定主动公开内容
>
行政执法
兴安县鑫源烟花爆竹有限公司行政处罚决定书
2025-11-11 10:35 来源:桂林市应急管理局 作者:桂林市应急管理局
我要收藏
公共资源调用站点
文章分享
分享
微信
头条
微博
空间
qq
【字体:
大
中
小
】
打印
文件下载:
关联文件: